
红网时刻新闻1月11日讯(记者 贺卫玲)长沙市持续推进校外培训专项治理,依法依规查处各类违规培训行为,全面巩固“双减”成效。长沙市教育局通报,2025年12月,全市共查处违规校外培训54起,其中隐形变异学科培训11起,擅自举办非学科类校外培训(无证非学科培训)43起。
一、隐形变异学科培训(11起)

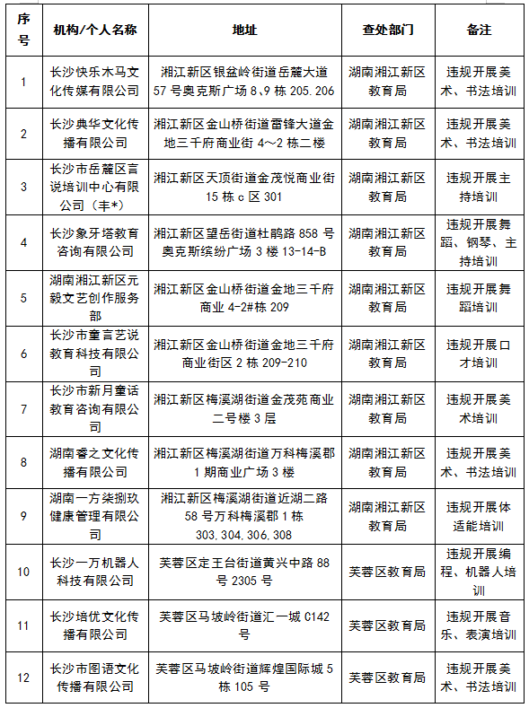
二、无证非学科培训(43起)




相关区县(市)教育局已责令上述违法违规机构(个人)进行整改(关停)。达到立案标准的,将按照《校外培训行政处罚暂行办法》予以行政处罚。
温馨提示:
1.凡是在周末、寒暑假、节假日开展义务教育学科培训的机构(个人)均为违规培训;凡是无办学许可证开展校外培训的机构均为违规培训机构。
2.校外培训机构一次性不得收取超过三个月或60个课时的费用,非学科类培训机构一次性收费不得超过5000元。
3.请认准正规的缴费渠道——全国校外培训监管与服务平台的家长端APP,也可扫描“长沙一码通”二维码。
