
6月7日至9日
长沙共设50个考点
7.97万人参考
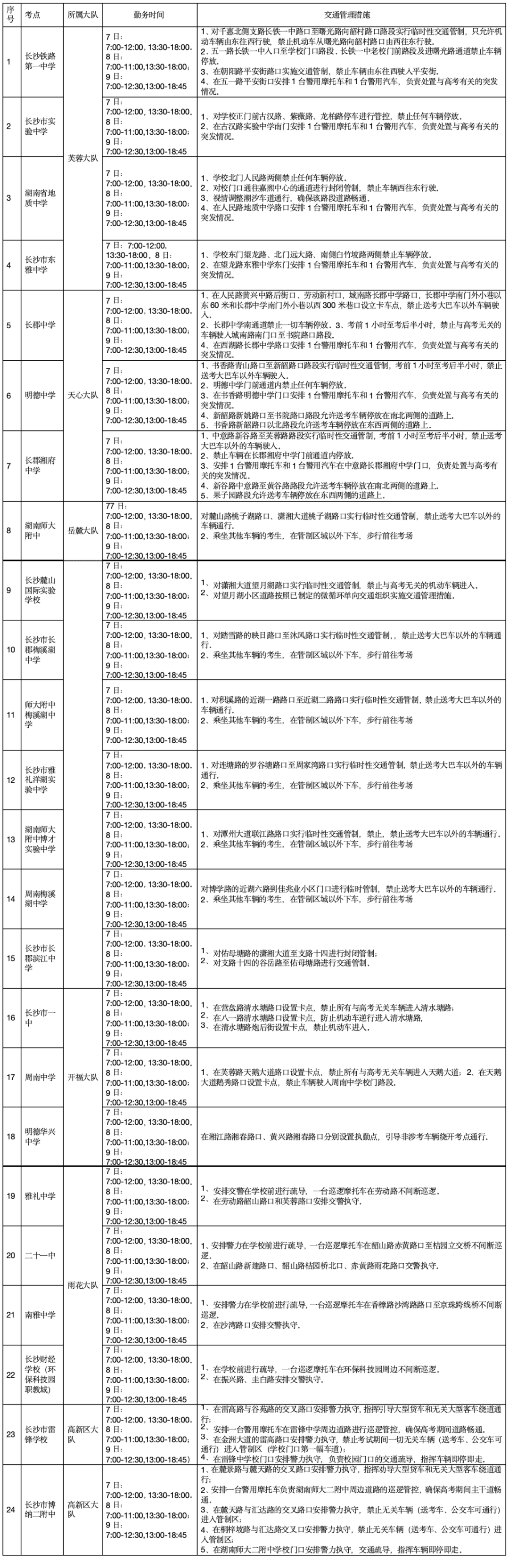
据长沙市公安局交通警察支队消息
各考点交通管理措施
已公布
具体如下:

本台记者了解到,高考前及高考期间,长沙交警持续开展“静音护考”行动,依托大数据分析和精准查缉等手段,每晚在考点、考生住宿点、举报投诉多的区域开展专项整治。
长沙交警重点查处摩托车、货车闯禁、机动车乱鸣喇叭,特别是机动车改装排气制造声浪扰民、飙车炸街等严重扰民的交通违法行为。
同时,长沙交警联合城管、街道等部门对考点周边占道摆摊进行清理整顿,净化考点周边交通秩序和良好环境。协调交通运输部门,加大对非法营运“黑车”、非客运车辆载送学生的整治力度,确保考生、家长安全出行。
此外,考试期间,长沙交警将在每个考点配备2台铁骑、每个路面中队配备1台铁骑作为考生服务车辆,随时处置涉考求助警情。对持有“高考准考证”“爱心送考绿色通行证”或志愿服务车辆给予优先通行,对于送考车辆产生的轻微交通违法不处不罚。
我们倡导
文明出行 静音护考
高考期间
考点周边区域通行压力较大
倡议广大市民朋友早中晚交通高峰
尽量选择步行、自行车、公共交通等
绿色出行方式
以减轻交通压力
保障道路顺畅
