
电动自行车因其经济便捷的优势,成为市民喜爱的短途出行交通工具。据统计,目前我市已上牌电动自行车总量达到195.7万台,预计今年上牌数将达到35万左右。
《湖南省电动自行车管理办法》十四条规定:电动自行车经公安机关交通管理部门登记后,方可上道路行驶。然而,部分市民在购车后因种种原因未能及时办理注册登记,有的甚至使用假牌、套牌,给道路交通管理增加了很大的难度。
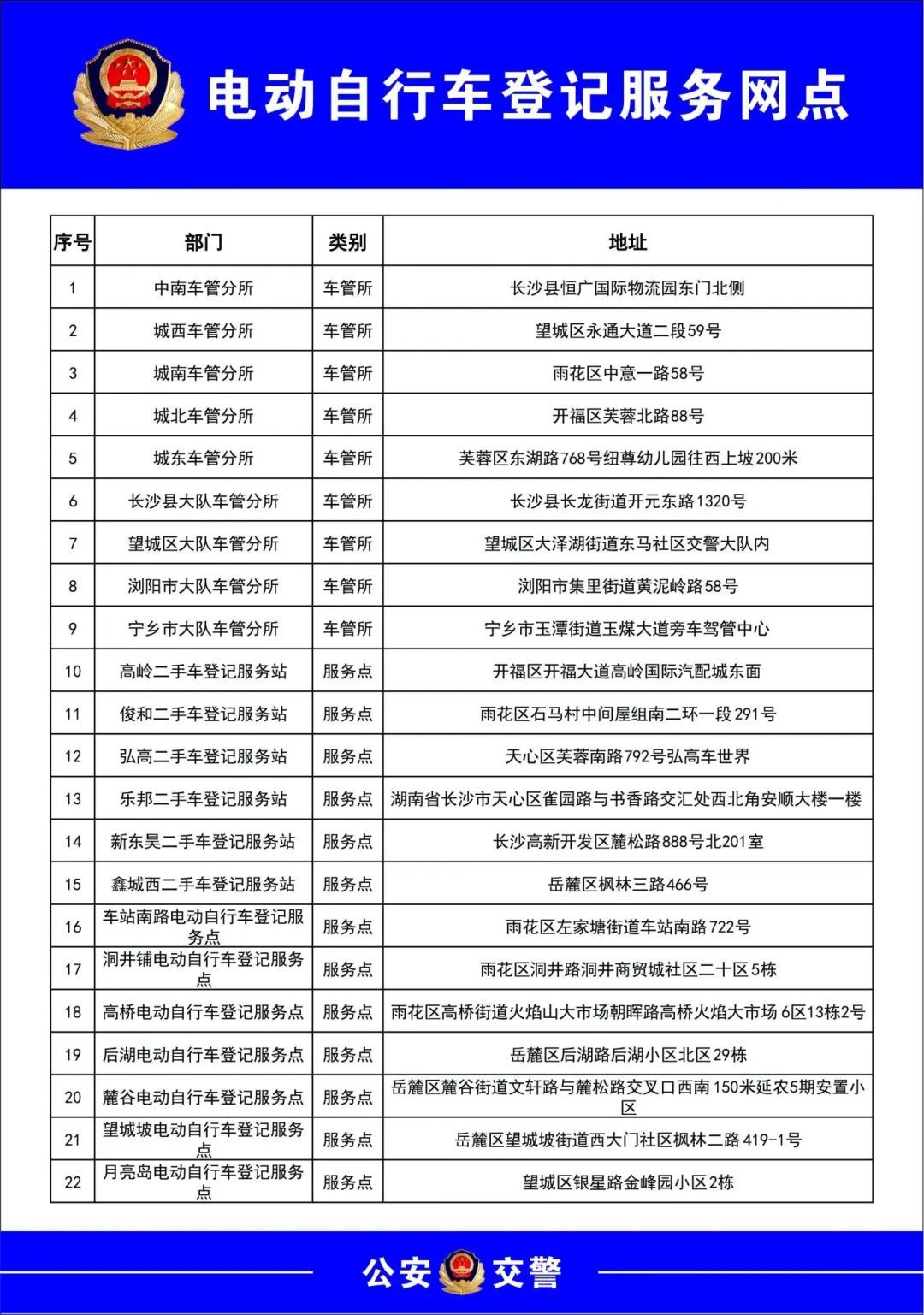
为优化营商环境,进一步深化“放管服”改革,切实解决电动自行车上牌“服务网点少、覆盖不足”的问题,2025年5月8日起,长沙市公安局交警支队车管所推出四项重磅便民利企措施,大幅拓宽服务渠道,为市民和企业提供更加高效便利的车管服务。

一、增加登记上牌服务点
在之前9个车管分所(5个城区车管分所和4个县(区、市)交警大队车管所)的基础上,在城区6个二手车登记服务站增设电动自行车登记上牌服务点,方便群众就近上牌。
二、在电动自行车销售市场设立上牌服务点
长沙市公安局交警支队车管所主导,市电动自行车行业协会配合,经过充分调研摸排,在全市电动自行车销售门店较为集中的市场设立了7个电动自行车上牌服务点,为购车群众办理一站式上牌服务。
三、在以旧换新环节增加上牌服务
在全市73家电动自行车销售门店设立电动自行车置换上牌服务点(新车上牌或以旧换新)。
四、开通京东线上上牌
对于“京东”平台线上购买的电动自行车,可实现线上申请、带牌销售。
在电动自行车上牌服务点,工作人员耐心解答群众的提问,引导群众办理电动自行车注册登记手续,不少购车的市民现场就完成了上牌申请。“以前不了解办理流程,以为还要到车管所上牌,今天一站式就办好了,真是太方便了!”市民王先生高兴地说。

交警提示
市民购买电动自行车,一定要通过正规销售渠道购买,切勿为了贪图便宜在电动车修理店或社交软件上购买,避免买到不合格产品,给自己带来损失;选择电动自行车时,首先要了解车辆是否具备强国家制性产品认证(即3C认证),接下来查看车辆合格证中的“车辆类型”,确认是否是“电动自行车”,避免买到“电动摩托车”或“电动轻便摩托车”;购车后应当在30 日内办理注册登记,期间凭有效购车发票(或者其他合法来源凭证)可临时上道路行驶。逾期未上牌的不得上道路行驶,违者将面临罚款50元的处罚。登记时,车主需实名认证,如实填报身份信息及联系方式等,确保人车信息对应一致。

相关法律法规
1、《湖南省电动自行车管理办法》十四条:电动自行车经公安机关交通管理部门登记后,方可上道路行驶。电动自行车驾驶人可以持有效购车发票或者其他合法来源凭证,自购车之日起30 日内临时上道路行驶。电动自行车登记不收取费用。

2、《湖南省电动自行车管理办法》十五条:申请电动自行车注册登记的,应当自购车之日起 30 日内向公安机关交通管理部门提出申请,现场交验车辆,并提交以下材料:
(1)电动自行车所有人身份证明;
(2)购车发票等来历证明;
(3)车辆产品合格证或进口凭证。
对申请材料齐全、符合法定形式的,应当现场发放电动自行车号牌,对申请材料不齐全或者不符合法定形式的,应当一次性告知需要补正的全部内容;对不符合规定要求的,不予登记,并向申请人书面说明理由。
3、湖南省实施《中华人民共和国道路交通安全法》办法 第48条第二款:非机动车驾驶人违反法律,法规关于道路通行规定的,视情节处二十元以上五十元以下罚款。