
今日,
长沙各区2024年公办小学学区范围公布,
跟小布一起来看看吧~~
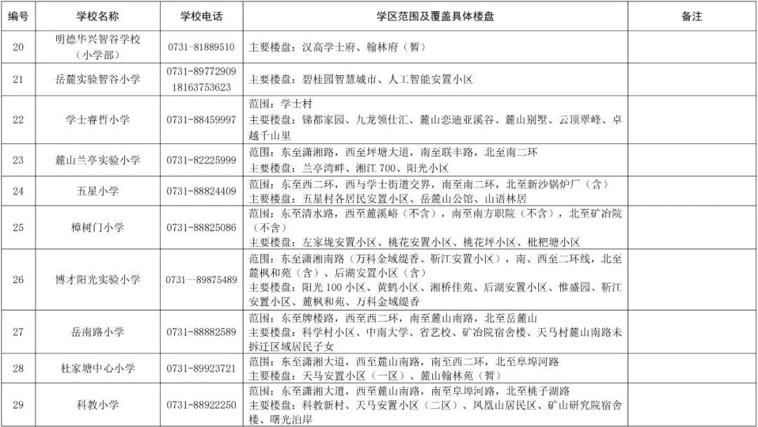
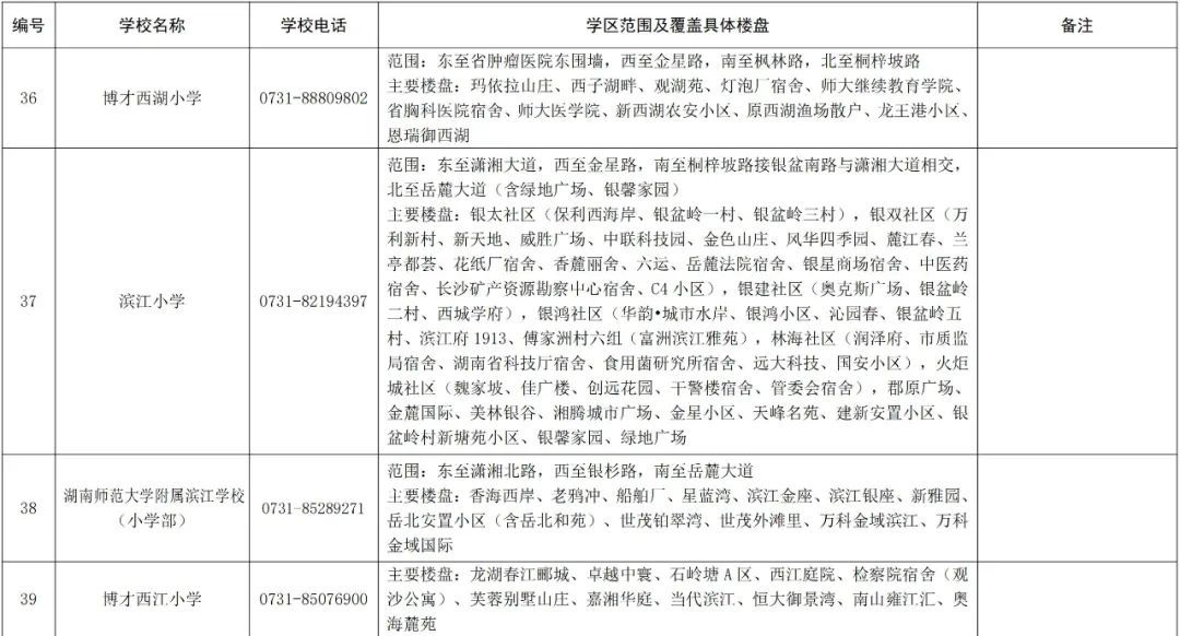
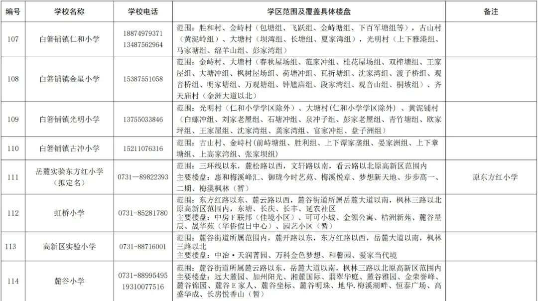
湖南湘江新区
关于2024年湖南湘江新区公办小学
学区范围及覆盖具体楼盘信息的公告
为保障广大市民对湖南湘江新区公办小学学区划分的知情权,我局编制了2024年公办小学学区范围及覆盖具体楼盘信息,现予以公告。相关情况说明如下:
一、公办小学学区划分由湖南湘江新区管理委员会教育局负责,有关学区划分问题以湖南湘江新区管理委员会教育局解释为准。
二、区教育行政管理部门根据区域内教育规划布局、历史沿革、办学规模、周边生源和交通状况等因素,按相对就近原则,合理划分每所小学的学区范围。已交房但未划分学区的新建楼盘需由开发商到湘江新区管理委员会教育局提出学区划分申请,经区教育局核定其教育配套责任后再进行学区划分或调剂入学。学区划分中所指的楼盘、宿舍等均指住宅性质的房产,非住宅性质房产不作入学依据。
三、公办小学学区划分保持相对稳定,教育行政管理部门可根据生源和学校动态变化情况每学年度作适当调整。
四、学区内由于生源增长导致容量不够,不能完全接纳本学区适龄儿童(少年)入学的,由区教育行政部门按照生源排序和相对就近的原则统筹安排。
五、对湘江新区公办小学学区划分及入学政策有疑问的,请咨询湖南湘江新区管理委员会教育局基础教育处(0731-88999272,0731-88999894)及各学校(咨询电话见下表)。
六、行业办子弟小学资产为国有性质,主要招收其举办单位职工子女。
七、“长沙市普通中小学入学报名系统”网上报名自4月1日上午9时起正式开通,报名截止日期为4月15日。
湖南湘江新区管理委员会教育局
2024年4月1日

















本区学区划分情况最终解释权属湖南湘江新区管理委员会教育局。
芙蓉区
为保障广大市民对芙蓉区公办小学学区划分的知情权,我局编制了2024年公办小学学区范围及覆盖具体楼盘信息,现予以公告(详见《芙蓉区2024年公办小学学区划分方案》)。相关情况说明如下:
一、公办小学学区划分由芙蓉区教育局负责,有关学区划分问题以芙蓉区教育局解释为准。
二、区教育行政管理部门根据区域内教育规划布局、历史沿革、办学规模、周边生源和交通状况等因素,相对就近、合理划分每所小学的学区范围。已交房但未划分学区的新建楼盘需由开发商到芙蓉区教育局提出学区划分申请,经区教育局核定其教育配套责任后再进行学区划分或调剂入学。学区划分中所指的楼盘、宿舍等均指住宅性质的房产,非住宅性质房产不作入学依据。
三、公办小学学区划分保持相对稳定,教育行政管理部门可根据生源和学校动态变化情况作适当调整。
四、学区内由于生源增长导致容量不够,不能完全接纳本学区适龄儿童(少年)入学的,由区教育行政部门按照生源排序和相对就近的原则统筹安排。
五、对芙蓉区公办小学学区划分及入学政策有疑问的,请咨询芙蓉区教育局基础教育科(84683247)及各学校(咨询电话见下表)。
六、行业办子弟小学资产为国有性质,主要招收其举办单位职工子女。
七、“长沙市普通中小学入学报名系统”网上报名自4月1日上午9时起正式开通,报名截止日期为4月15日。
芙蓉区教育局
2024年4月1日
芙蓉区2024年公办小学学区划分方案
说明:
1.已交房但未划分学区的楼盘需由开发商到区教育局提出学区划分申请,经区教育局核定其教育配套责任后再进行学区划分或调剂入学。
2.所有楼盘、宿舍等均指住宅性质的房产,非住宅性质房产不作入学依据。
3.本区学区划分信息最终解释权归芙蓉区教育局。
编号 |
学校名称 |
学校电话 |
学区范围及具体覆盖楼盘 |
备注 |
1 |
修业学校 |
82229950 |
蔡锷南路以东、芙蓉路以西、解放西路以南的芙蓉区所属区域。 主要小区、楼盘或单位宿舍包括:东茅街巷(蔡锷南路以东)、东门捷径、都正街、凤凰山、凤凰台、古稻田、古家巷、光华里、桂花井、吉庆街、吉庆巷、建湘路(单号:105—227,双号:102—162)、建湘巷、金沙里、马王街、堂皇里、堂皇巷、天心华庭、万顺家园、县正街、小瀛洲巷、蚪老阁、鲇鱼套等。 |
|
2 |
东茅街小学 |
84281592 |
黄兴路步行街以东、蔡锷南路以西、解放西路以南的芙蓉区所属区域。 主要小区、楼盘或单位宿舍包括:长郡公寓、工商联宿舍、开发公司宿舍、棉麻公司宿舍、民主党派机关宿舍、南门口国税局宿舍、省财贸医院宿舍、省纺织厅宿舍、省机械厅宿舍、省劳动厅宿舍、粮食局宿舍、省人民医院宿舍1-4栋、市房产局宿舍、市公安局宿舍、市劳动局宿舍、市审计局宿舍、税务局宿舍、邮电宿舍、鸿盛大厦、天平大厦、西罗亚商厦、新青年、新天地、星光大厦、印象天心、鑫溪大厦等。 |
|
3 |
浏正街小学 |
82228840 |
黄兴路以东、芙蓉路以西、五一路以南、解放西路以北区域。 主要小区、楼盘或单位宿舍包括:丽都大厦、水月林公寓、定王台公寓、省茶叶公司宿舍、湘域城邦、省人民银行宿舍、市委老干部局宿舍、五一华府、省供销社宿舍、新世界商贸城、城市生活家、蚂蚁工房、青年公寓、蔡锷路居民点、园中园公寓等。 |
|
4 |
楚怡学校 |
84453992 |
黄兴路以东、建湘路以西、中山路以南、五一路以北区域。 主要小区、楼盘或单位宿舍包括:宝南街社区、鸿运花苑、湖南省农垦局宿舍、华联商住楼、黄泥街社区、南阳街社区、泉晟同福公寓、三角花园·星城、新大新大厦、壹号公馆、英尚国际公寓、曼哈顿大厦、中天广场国际公寓等。 |
|
5 |
八一路小学 |
82223913 |
1.建湘路以东、迎宾路以西、八一路以南、五一路以北区域; 2.迎宾路以东、煤炭厅以西、八一路以南、桐荫里路以北区域(不含煤炭厅宿舍、粮贸大厦、亚大时代); 3.迎宾路以东、韶山路以西、年嘉湖隧道以南、八一路以北区域(不含省委接待办)。 主要小区、楼盘或单位宿舍包括:桐荫里社区、八一桥社区居民宿舍、湖南宾馆职工宿舍、国防科工办宿舍、省军区宿舍、昊天大厦、韭菜园嘉苑等。 |
|
6 |
五一中路小学 |
82565485 |
1.韭菜园路以东、韶山路以西、五一中路以南、解放中路以北区域(不含省政府机关二院大院、长沙勘测设计院宿舍、长沙市纺织公司宿舍、鸿富大厦)。 2.迎宾路以东、韶山路以西、八一路以南、五一中路以北区域(不含桐荫里路以北、煤炭厅以西的区域)。 主要小区、楼盘或单位宿舍包括:区政府宿舍、文物商店住宅、省建设厅宿舍、湘运宿舍、交通设计院宿舍、物资厅宿舍、统计局宿舍、投资公司宿舍、农行宿舍、粮贸大厦、煤炭厅宿舍、邮电宿舍、省国土局宿舍、文华印刷厂宿舍、鑫天大厦、亚细亚大楼、天心大厦、市电子研究所、工商银行宿舍、亿信大厦、亚大时代大厦、华美欧大厦、金烨融府等。 |
|
7 |
育才学校 |
85860067 |
1.南元宫巷以东、韶山北路以西、解放中路以南、人民路以北的区域(不含省纺织公司宿舍、省农资公司宿舍); 2.文艺新村社区以东、南元宫巷以西、解放中路以南、黄泥坑巷以北的区域; 3.湖南省政府机关二院大院内西区18栋,东区22栋;湘雅二医院文艺村6栋、劳动村4栋。 主要小区、楼盘或单位宿舍包括:省政府机关二院大院东区、西区宿舍、长沙有色冶金设计院宿舍、南元宫巷教师宿舍、维一星城、城市花园、金佛大厦、三湘万千、湘雅二医院文艺村宿舍、湘雅二医院劳动村宿舍、长沙银行宿舍等。 |
|
8 |
育华小学 |
84452021 |
1.芙蓉路以东、南元宫巷以西、解放中路以南、人民路以北的区域(不含黄泥坑巷以北、文艺新村社区以东的区域)。 2.芙蓉路以东、韭菜园路以西、五一路以南、解放中路以北的区域。 3.鸿富大厦。 主要小区、楼盘或单位宿舍包括:鸿富大厦、新富城、建行宿舍、五机厂宿舍、环卫宿舍、市一医院宿舍、国土局宿舍、定王台、华菱大厦、东成大厦、科达名居、华天新城、银港大厦、广济桥、汽车动力机厂宿舍、广播器材公司宿舍、文艺新村社区、南元宫社区居民宿舍等。 |
|
9 |
大同小学 |
82215490 |
1.韶山路以东、车站北路以西、年嘉湖隧道以南、八一路以北以及省委南边围墙和竹园路以北的区域; 2.省委接待办宿舍、省委四区宿舍、省委五区宿舍、省司法厅宿舍; 3.旭华仪表厂宿舍。 主要小区、楼盘或单位宿舍包括:73分局小区、大同小学宿舍、三湘大院、省司法厅宿舍、省委大院宿舍、省委接待办宿舍、向阳苑、旭华仪表厂宿舍等。 |
|
10 |
燕山小学 |
82560205 |
1.韶山路以东、车站北路以西、省委南边围墙和竹园路以南、五一路以北(不含旭华仪表厂宿舍和省委五区宿舍); 2.车站路以东、铁路以西、远大路以南,火车站广场以北。 主要小区、楼盘或单位宿舍包括:省公安厅宿舍、军区第一干休所宿舍、空招宿舍、监狱管理局宿舍、长沙县公路管理局宿舍、科技宿舍、越界天佑、瑞安大厦、向阳门第、京电花园、省文联宿舍、燕山街居民区、天扶华庭、潇湘国际、香格里嘉园、晓园路老外贸宿舍、晓园大厦、晓园路湘运宿舍、老干部活动中心宿舍、省粮油公司宿舍、华联花园、竹园公寓、瑞丰苑、纺织品公司宿舍、湘绣研究所宿舍、日出东方、锦华时代、火车站邮政宿舍、蒸菜一条街居民区、壹廷、鸿飞大厦等。 |
|
11 |
育英学校 |
84111315-8868 |
1.韶山北路以东、向韶街以西、五一路以南、解放东路以北区域(不含向韶村); 2.韶山路以西的长沙勘测设计院宿舍、市纺织公司宿舍、省农资公司宿舍。 主要小区、楼盘或单位宿舍包括:长沙市液化气公司宿舍、华天大酒店内宿舍、长沙勘测设计院宿舍(含文艺路宿舍区)、长沙市第六中学老校区内宿舍、袁家岭新华书店宿舍、曙光路粮店宿舍、市纺织公司宿舍、省农资公司宿舍、君临天厦商住楼、育英教师宿舍、湘域中央等。 |
|
12 |
曙光路小学 |
84125370-3 |
1.韶山路以东、朝阳路以西、解放路以南、人民路以北的区域(不含通发公寓); 2.向韶街以东、平安街(即长铁一中南北垂直线)以西、五一路以南、解放路以北的区域(不含曙光路粮店宿舍)。 3.向韶街以西的向韶村。 主要小区、楼盘或单位宿舍包括:长沙市建设银行宿舍、湖南省地震局宿舍、微波站宿舍、曙光电子管厂宿舍、798城市体验馆宿舍、湖南省图书馆宿舍、湖南省铁路建设银行宿舍、湖南省花鼓剧院宿舍、湘剧院宿舍、湖南省京剧团宿舍、人民新村社区、曙光社区、二里牌社区原向韶村1-31栋、向韶社区32-53栋、长铁高层等。 |
|
13 |
芙蓉区朝阳小学 |
84153071 |
1.朝阳路以东、车站路以西、五一路以南、人民路以北的区域; 2.平安街(即长铁一中南北垂直线)以东、朝阳路以西、五一路以南、解放东路以北的区域; 3.东方之珠住宅小区、通发公寓。 主要小区、楼盘或单位宿舍包括:五一东村、向韶村54-80栋、朝阳二村、朝阳丽园、凯通国际城、凯通公馆、凯通朝庭、宇成朝阳广场、国储电脑城、华海3C、朝阳菜市场、省建六公司宿舍、民基大厦、民航局宿舍、铁路局宿舍、金色华庭、天心公司宿舍、电子研究所宿舍、华瑞大厦、东方之珠住宅小区、通发公寓等。 |
|
14 |
东晖小学 |
82230756 |
1.车站路以东、铁路以西、火车站广场以南、人民路以北的区域; 2.铁路以东、二环以西、远大路以南、人民路以北的区域; 3.二环线以东的保利苑、天心饲料公司宿舍、天心丽城。 主要小区、楼盘或单位宿舍包括:朝阳一村、杨家山市直机关宿舍、东福小区、广铁电务公司宿舍、南铁佳苑、紫东苑小区、新兴小区、雨花区卫生局宿舍、雨花区法院宿舍、长沙市治安大队宿舍、宝庆金都、曙光宿舍、锦泰家园、邮电新村、长沙县建管站宿舍、马王堆建筑公司宿舍、保利苑、天心饲料公司宿舍、天心丽城、湘域东方家园、锦泰东环国际等。 |
|
15 |
蓉园小学 |
82195595 |
车站北路以东、二环线以西、晚报大道以南、远大路以北区域(不含星典时代及二环线沿线的月桂社区、凌霄社区居民)。 主要小区、楼盘或单位宿舍包括:万象新天、三湘金地、金利苑、金泉公寓、乐嘉花园、中信银行宿舍、佳和苑、火星信用社宿舍、畜牧水产局宿舍、裕华公寓、海威大厦、五里牌干休所、新天宾馆、省劳教局宿舍、湘湖自建房(晚报大道以南)、长沙肉联厂宿舍、二污水处理厂宿舍、市国土局宿舍、安全厅宿舍、泰时新雅园、幸福人家、都市先锋、和光公寓、上东印象、盾华公寓、华信小区、省土畜宿舍等。 |
|
16 |
火星小学 |
82245838 |
1.东二环线以东、紫薇路以西、和顺路及龙柏路以南、远大路以北的区域; 2.三湘东路以东、二环线以西、留园路以南、远大路以北的区域; 3.二环线以东、恒达路以西、远大路以南、东荷街以北的区域; 4.德政街以东、恒达路以西、东荷街以南、映荷街以北的区域。 主要小区、楼盘或单位宿舍包括:火星一片至五片、天泰馨园、天泰花园、公安厅机关二院宿舍、矿冶局宿舍、科技火星宿舍、紫薇公寓、火星计生委宿舍、中国科学器材进出口公司宿舍、紫芸阁、省残联宿舍、省旅游局宿舍、省旅游汽车总公司宿舍、省审计科研培训所宿舍、资兴矿务局宿舍、农行宿舍、建设局宿舍、市环境监测站宿舍、外贸公司宿舍、国安苑、都市晨光、海招宿舍、烟草公司宿舍、黄兴医院宿舍、市邮政局职工宿舍、长邮一村、紫来阁、金竹苑、紫薇花园、椰林公寓、天域新都、和顺园、工行宿舍、星典时代、省农办火星宿舍区、火星镇市场监督管理局宿舍、火星镇政府宿舍、城北电力局宿舍、旺强农贸市场宿舍、长沙环卫机械厂、东方银座、东方摩卡、乡镇企业单位宿舍、湖南机械大院、省进出口公司单位宿舍、安泰小区、安泰牛奶公司宿舍、市公安局荷花园小区、宾佳乐宿舍、运通尊苑、中扬华苑等。 |
|
17 |
育才双新小学 |
84725189 |
1.万家丽路以东、浏阳河大道以西、古汉路以南、远大路以北(不含银港水晶城ABCD区); 2.嘉雨路以东、浏阳河大道以西、远大路以南、长嘉路以北的区域。 主要小区、楼盘或单位宿舍包括:银港水晶城E区、中星苑、金湘北苑、天伦公寓、环达公寓、山水华景、新桥小区、国杰大厦、高速公路管理局宿舍、马王堆汽配城(新合村6、7、8队安置房)、新合安置房(新合村4队安置房)、防水市场(新合村4、5、6队安置房)、火星安置房(6栋)、新桥家园(1-16栋)(新桥村5、6、7、9、10队安置房)、新桥安置房(2-3栋、2-4栋、2-7栋、2-8栋、5-1栋)(新桥村5、6、7、9、10队安置房)、长沙市血液中心宿舍楼、西源鑫大厦、汇城尚东、楚天熙苑、农村公路管理局宿舍楼、金科佳苑、锦绣中星、物质局宿舍楼、鑫科明珠(2-11栋)、鑫湘佳园、佳远小区、新合六村、农科家园B区、农商行宿舍、同鑫家园、尚东·金河湾、农广校宿舍、税务所宿舍等。 |
|
18 |
燕山二小 |
88829471 |
1.二环线以东、万家丽路以西、浏阳河大道以南、晚报大道以北的区域(不含火炬二片); 2.二环线以西的火炬四片(含富力园康新天地)。 主要小区、楼盘或单位宿舍包括:火炬三片、火炬四片、上东辛顿、芙蓉苑、省高院宿舍、丽景新贵(又名天平公寓、南天家园)、电信花园、省高检宿舍(又名马王堆火星镇)、绕城高速宿舍、东来苑、中山集团宿舍、运通馨苑、万象凯旋湾、省经委宿舍、富力园康新天地等。 |
|
19 |
育英二小 |
82237023-8885 |
1.马王堆路以东、万家丽路以西、远大路以南、荷花路以北的区域; 2.二环线以东、德政街以西、东荷街以南、荷花路以北的区域; 3.德政街以东、马王堆路以西、荷花园安置房A、C区以南、荷花路以北的区域(含荷花园安置房A、C区); 4.恒达路以东、马王堆路以西、远大路以南、长郡芙蓉中学以北的区域; 5.东方新城。 主要小区、楼盘或单位宿舍包括:东方新城小区、东玺门小区、湘运新村、警校新村、申湘宿舍、铁通宿舍、地税局宿舍、惠泽园小区、荷花园安置房A、B、C区、城北供电局宿舍、种子公司宿舍、规划发展征稽处宿舍、发展公司宿舍、众立小区、惠通才庭(现名:惠通才郡)、百纳公寓、东方芙蓉、荷花园派出所宿舍等。 |
|
20 |
东郡小学 |
84720946 |
1.东二环线以东、万家丽路以西、荷花路以南、人民路以北的区域(不包含东方新城、东方之珠、天心丽城、保利苑、天心饲料公司宿舍); 2.新世纪家园。 主要小区、楼盘或单位宿舍包括:长房东郡小区、东郡华城、蔚蓝天空、振湘园、德政园畅心苑、原东屯渡农场3栋居民楼、德政园小区、诺亚方舟大厦、市林业局宿舍、市农业局宿舍、恒达花园、市直教师村、荷花园居民区、区教师村、老区政府宿舍、电信宿舍(电信花园)、保险公司宿舍、出租公司宿舍、邮政局宿舍、航空油料公司宿舍、恒业雅苑、宏华花苑、荷晏小区、新世纪家园等。 |
|
21 |
育才二小 |
84713175 |
1.嘉雨路以东、浏阳河大道以西、长嘉路以南、人民路以北的区域; 2.万家丽中路以东、嘉雨路以西、荷花路以南、人民路以北的区域(不含新世纪家园) 3.富家花园A区。 主要小区、楼盘或单位宿舍包括:枫树小区、高岭小区、三和家园、芙蓉上河图、湘域熙岸、师家老屋、扬帆小区(B、D、E、F区)、工商局宿舍、世嘉国际华城、东南雅苑、芙蓉公寓、塑料研究宿舍、长房白沙湾、富家花园(A区、C区)、中惠锦堂、农科家园A区、新合四村、旭日东升等。 |
|
22 |
育英西垅小学 |
84680466 |
浏阳河以东、双杨路以西、远大路以北的芙蓉区区域。 主要小区、楼盘或单位宿舍包括:西龙村一至七组、渔场组、高合组、兴隆组、上湾组、合胜组、农科组居民区、西龙苑安置小区、辉煌国际城、I尚国际、城建职校、恒大江湾(临时调剂学区)、芙蓉万国城(临时调剂学区)等。 |
由于桐西小学正在建设中,恒大江湾、芙蓉万国城业主子女暂时调剂到育英西垅小学入学。 |
23 |
育才东屯小学 |
84613566 |
1.邮电路以东、京珠高速以西、远大一路以南、人民路以北的区域; 2.远大路两侧的东屯村居民区; 3.京珠高速以东的东屯村居民区(不含东驿竹园)。 主要小区、楼盘或单位宿舍包括:东屯村居民区、东屯安置小区、东岸城邦、东岸小区、东岸梅园安置小区、远大路1292号(原湖南移动邮电工业公司宿舍,现湖南计划生育研究所内)、远通苑、东大门农贸市场、东大门服装市场、东大门皮革市场等。 |
|
24 |
芙蓉区东风小学 |
82228176 |
1.双杨路以东、长星路以西、远大路以北的芙蓉区范围(不含西垅村、湖南师大张公岭校区树达学院宿舍、东岸锦城、东方人家、锦林社区); 2.长星路以东、复合路以西、隆园路以北的芙蓉区范围。 主要小区、楼盘或单位宿舍包括:东宜兰园、东宜新园、环卫公寓、张公岭安置小区、张公岭村配套安置房(金园小区)、省军区八一小区、新安村10组配套安置房、浏京石材城、天雄皮革市场、消防中队宿舍等 |
|
25 |
育英滨河小学 |
84614145 |
1.杉木村; 2.东岸村一、二、三、八、九、十组; 3.湘语洺悦、美的云樾。 |
|
26 |
大同三小 |
84691104 |
1.红旗路以东、远大路以南、人民路以北的芙蓉区范围(不含农科院); 2.人民路以南的东湖村、姚托湾社区、省生物机电职业技术学院东湖分校区宿舍(不含农大)。 主要小区、楼盘或单位宿舍包括:合平安置小区、韶光社区、省有色地质勘查局二四七队宿舍、省蚕桑科学研究所宿舍、芙蓉区东湖老干所、省生物机电职业技术学院东湖分校区宿舍、星城福邸、千江锦园、东湖一号、星湖雅苑(又名星都汇)、东合新苑、梨江璟园、东湖梓境轩等。 |
|
27 |
马坡岭小学 |
84611670 |
1.京珠高速以东、红旗路以西、远大路以南、人民路以北的区域(不含省茶叶研究所宿舍、东屯村居民区、中房瑞致、盛隆家园、长房东云台); 2.京珠高速以东、复合路以西、隆园路以南、远大路以北的区域(不含张公岭村范围)。 主要小区、楼盘或单位宿舍包括:湖南师大张公岭校区树达学院宿舍、东岸锦城、东方人家、果林场、红十字会医院、县二机宿舍、湘训宿舍、省生物机电职业技术学院张公岭校区宿舍、劳动人事学校宿舍、教导大队家属区、望龙村、天园假日、馨苑、嘉盛和园、东驿竹园、紫御江山、鑫苑芙蓉鑫家等。 |
|
28 |
大同二小 |
82199217 |
二环线以西、晚报大道以北的芙蓉区区域(不含火炬四片)。 主要小区、楼盘或单位宿舍包括:西南明苑、东湖新寓、市委办公厅宿舍、佳天雅苑、金铎嘉苑、瑞丰家园、雍景园、王府花园、梦泽园、新华联家园、长沙港务局小区、少儿出版社宿舍、省证券委宿舍、滨湖嘉园、向阳湖小区、芙蓉区国土局宿舍、芙蓉区国税局宿舍、移动锦源小区、东南明苑、晚报宿舍、时速风标、经典名家(长盛上东区)、园康云顶苑、三湘南湖佳苑等。 |
|
29 |
火星二小 |
84475582 |
1.紫薇路以东、马王堆路以西、古汉路以南、远大路以北的区域; 2.紫薇路以东、万家丽路以西、晚报大道以南、古汉路以北的区域(不含马王堆疗养院和马王堆干休所宿舍); 3.东二环以东、紫薇路以西、晚报大道以南、和顺路及龙柏路以北的区域。 主要小区、楼盘或单位宿舍包括:铁银花园宿舍、省地调所宿舍、皮革研究所宿舍、省假肢厂宿舍、卫生防疫站宿舍、晨光花园小区、火星七片小区、龙柏小区、涂料城、油漆城、鸿基花园小区、南湖干休所、古汉国际广场、崇文阁小区、火星六片、火星四片、紫东公寓、紫欣公寓、军安苑小区、马王堆社区九片、省教育厅宿舍、鸿基公寓、湖南省金属回收公司宿舍、工商银行马王堆支行宿舍、富民商住楼原信用社宿舍、长沙市公安局宿舍、长沙市雨花区人民法院马王堆宿舍等。 |
|
30 |
马王堆小学 |
84824450 |
1.马王堆路以东、万家丽路以西、古汉路以南、远大路以北的区域; 2.马王堆疗养院和马王堆干休所宿舍,浏阳河畔小区,银港水晶城A、B、C、D区,东门壹号,嘉盛逸林园; 3.万家丽路以东、嘉雨路以西、远大路以南、荷花路以北的区域。 主要小区、楼盘或单位宿舍包括:马王堆陶瓷城、新合社区、银港水晶城A、B、C、D区、马王堆疗养院宿舍、古汉名居、东门壹号、嘉盛逸林园、浏阳河畔、泰禹公馆、雄居都市东家、博耐特、银力家园、马王堆商贸城、富家花园、建安新商汇、东盈商业广场、马王堆服装城、马王堆海鲜水产市场、马王堆蔬菜市场等。 |
|
31 |
大同古汉城小学 |
89900666 |
万家丽路以东、浏阳河大道以西、晚报大道以南、古汉路以北的区域(不含浏阳河畔、东门壹号、嘉盛逸林园)。 主要小区、楼盘或单位宿舍包括:先锋东外滩、省审计厅宿舍1-6栋、沁园小区A1-A9栋、沁园小区B1-B19栋、沁园小区C1-C15栋、沁园小区D1-D5栋、沁园小区E1-E8栋、沁园小区K5栋、市蔬菜公司宿舍1、2栋、省残疾人康复中心宿舍、省邮政局宿舍、市邮政局宿舍、佳兆业时代广场、红橡华园等。 |
|
32 |
育才三小 |
89920431 |
万家丽路以东、圭塘河以西、人民路以南的芙蓉区区域。 主要小区、楼盘或单位宿舍包括:万科西街花园、西街庭院、仁和香堤雅境、凯乐湘园、水云间、长房·星城世家、中庭国际。 |
|
33 |
大同瑞致小学 |
89607450 |
主要小区、楼盘或单位宿舍包括:中房瑞致国际(中交中央公园),盛隆佳园,长房·东云台。 |
|
34 |
芙蓉区实验小学 |
85573286 |
1、万家丽路以东、晚报大道以北的芙蓉区范围; 2、万家丽路以西:火炬二片、嘉雨兴园小区。 主要小区、楼盘或单位宿舍包括:金域蓝湾、火炬一片、火炬二片、保利中环广场 、嘉雨兴园小区、嘉雨东苑等。 |
|
35 |
东郡二小 |
84680151 |
复合路以东、远大二路以北的芙蓉区范围。 主要小区、楼盘或单位宿舍包括:新安小区、新园小区、才子佳郡、汇一城、东业上城等。 |
|
36 |
育英三小 |
85310228 |
主要小区、楼盘或单位宿舍包括:南益名士豪庭小区、龙湖碧桂园天宸原著小区、时代印记小区、金茂建发观悦小区、佳兆业四季佳苑(滨江四季)小区、雄天芙蓉星苑(芙蓉星城)小区等。 |
|
37 |
农科子校 |
84691160 |
主要面向农科院子弟招生,有富余学位可以对外招收周边适龄儿童入学就读。 |
|
38 |
农大子小 |
84673990 |
主要面向湖南农大子弟招生,有富余学位可以对外招收周边适龄儿童入学就读。 |
天心区
为保障广大市民对天心区公办小学学区划分的知情权,天心区教育局编制了2024年公办小学学区范围及覆盖具体楼盘信息,现予以公告。相关情况说明如下:
一、公办小学学区划分由天心区教育局负责,有关学区划分问题以天心区教育局解释为准。
二、区教育行政管理部门根据区域内教育规划布局、历史沿革、办学规模、周边生源和交通状况等因素,相对就近、合理划分每所小学的学区范围。已交房但未划分学区的新建楼盘需由开发商到天心区教育局提出学区划分申请,经区教育局核定其教育配套责任后再进行学区划分或调剂入学。学区划分中所指的楼盘、宿舍等均指住宅性质的房产,非住宅性质房产不作入学依据。
三、公办小学学区划分保持相对稳定,教育行政管理部门可根据生源和学校动态变化情况每学年度做适当调整。
四、学区内由于生源增长导致容量不够,不能完全接纳本学区适龄儿童(少年)入学的,由区教育行政部门按照生源排序和相对就近的原则统筹安排。
五、对天心区公办小学学区划分及入学政策有疑问的,请咨询天心区教育局基础教育科,电话:0731-81830202。
六、行业办子弟小学资产为国有性质,主要招收其举办单位职工子女。
七、“长沙市普通中小学入学报名系统”网上报名自4月1日上午9时起正式开通,报名截止日期为4月15日。
长沙市天心区教育局
2024年4月1日






开福区
为保障广大市民对开福区公办小学学区划分的知情权,我局编制了2024年公办小学学区范围及覆盖具体楼盘信息,现予以公告。相关情况说明如下:
一、公办小学学区划分由开福区教育局负责,有关学区划分问题以开福区教育局解释为准。
二、区教育行政管理部门根据区域内教育规划布局、历史沿革、办学规模、周边生源和交通状况等因素,相对就近、合理划分每所小学的学区范围。已交房但未划分学区的新建楼盘需由开发商到开福区教育局提出学区划分申请,经区教育局核定其教育配套责任后再进行学区划分或调剂入学。学区划分中所指的楼盘、宿舍等均指住宅性质的房产,非住宅性质房产不作入学依据。
三、公办小学学区划分保持相对稳定,教育行政管理部门可根据生源和学校动态变化情况每学年度作适当调整。
四、学区内由于生源增长导致容量不够,不能完全接纳本学区适龄儿童(少年)入学的,由区教育行政部门按照生源排序和相对就近的原则统筹安排。
五、对开福区公办小学学区划分及入学政策有疑问的,请咨询开福区教育局基础教育科,电话:0731-82528880。
六、行业办子弟小学资产为国有性质,主要招收其举办单位职工子女。
七、“长沙市普通中小学入学报名系统”网上报名自4月1日上午9时起正式开通,报名截止日期为4月15日。网址:http://rxbm.csedu.gov.cn/
长沙市开福区教育局
2024年4月1日
2024年开福区公办小学学区范围及具体覆盖楼盘信息

雨花区
为保障广大市民对雨花区公办小学学区划分的知情权,我局编制了2024年公办小学学区范围及覆盖具体楼盘信息,现予以公告。相关情况说明如下:
一、公办小学学区划分由雨花区教育局负责,有关学区划分问题以雨花区教育局解释为准。
二、区教育行政管理部门根据区域内教育规划布局、历史沿革、办学规模、周边生源和交通状况等因素,相对就近、合理划分每所小学的学区范围。已交房但未划分学区的楼盘需由开发单位到雨花区教育局提出学区划分申请,经审核后再进行学区划分或调剂入学。
三、公办小学学区划分保持相对稳定,教育行政管理部门可根据生源和学校动态变化情况每学年度作适当调整。
四、学区内由于生源增长导致容量不够,不能完全接纳本学区适龄儿童(少年)入学的,由区教育行政部门按照生源排序和相对就近的原则统筹安排。
五、对雨花区公办小学学区划分及入学政策有疑问的,请咨询雨花区教育局基础教育科,电话:0731-85880323、0731-85881592。
六、“长沙市普通中小学入学报名系统”网上报名自4月1日上午9时起正式开通,报名截止日期为4月15日。
雨花区教育局
2024年4月1日
雨花区2024年公办小学学区划分方案















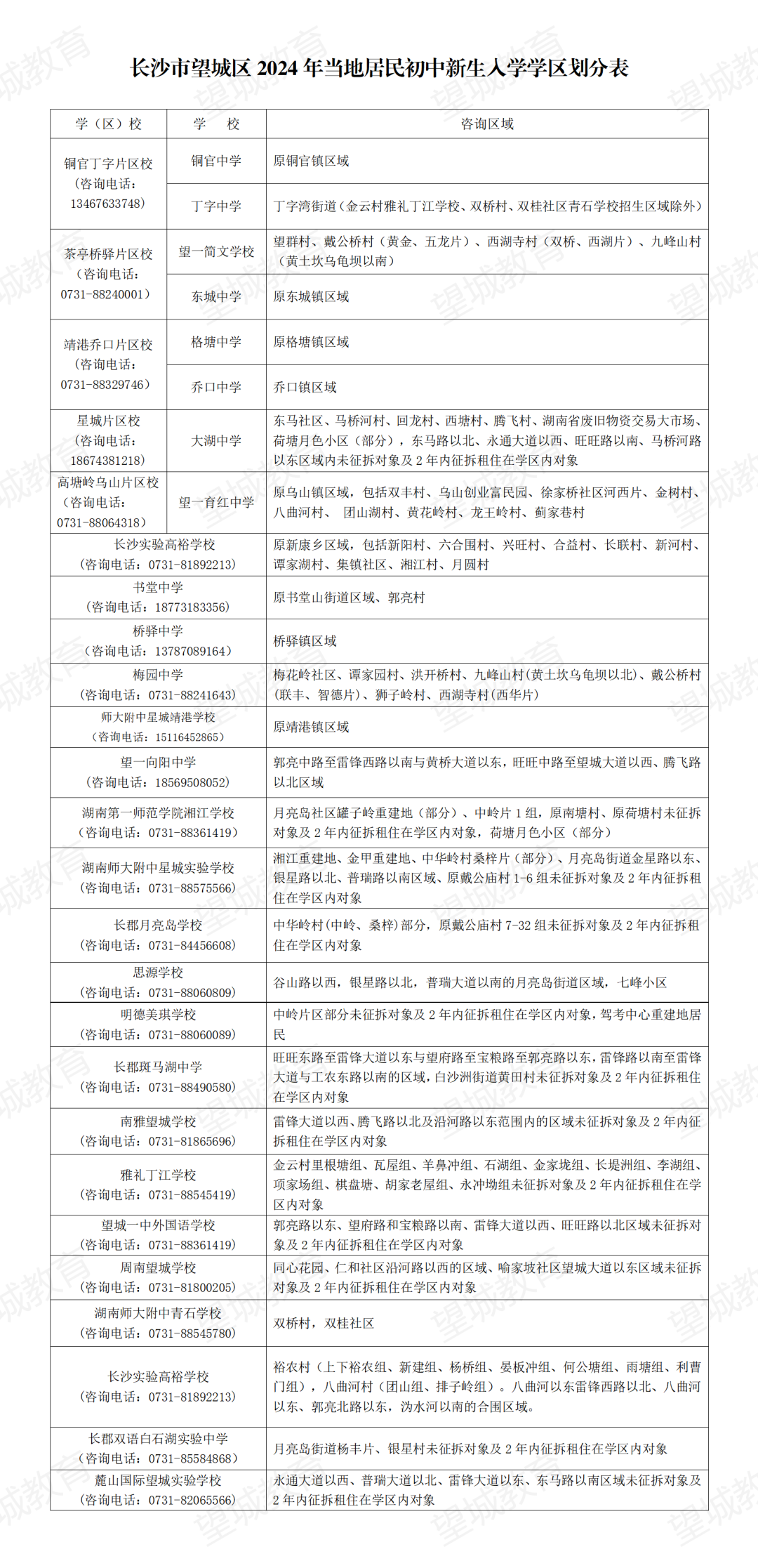
望城区
“2024年望城区中小学入学报名系统”
网上报名于2024年4月1日启动,
报名截止日期为2024年4月15日。
为保障广大人民群众对望城区公办义务教育阶段学区划分的知情权,望城区教育局编制了2024年公办义务教育阶段学区划分表,现予以公告。相关情况说明如下:
1
公办义务教育阶段学区划分由望城区教育局负责,有关学区划分问题以望城区教育局解释为准。
2
望城区教育局根据区域内教育规划布局、办学规模、周边生源、交通状况和历史沿革等因素,相对就近、合理划分每所义务教育阶段学校的学区范围。已交房但未划分学区的新建楼盘需由开发商到望城区教育局提出学区划分申请,经望城区教育局核定后再进行学区划分或调剂入学。学区划分中所指的楼盘均指住宅性质的房产,非住宅性质房产不作为入学依据。
3
望城区公办义务教育阶段学区划分保持相对稳定,教育行政主管部门可根据生源和学校动态变化情况每学年度作适当调整。学区内由于生源增长导致容量不够,不能完全接纳本学区适龄儿童(少年)入学的,由望城区教育局按照生源排序和相对就近的原则统筹安排。
4
对望城区公办义务教育阶段学区划分及入学政策有疑问的,请咨询望城区教育局普职教育科(0731-88063641)及各学校(咨询电话见学区划分表)。
5
入学报名咨询服务安排:望城区教育局在望城区中小学教师发展中心、望城经开区政务服务中心、月亮岛街道星悦湖社区党群服务中心、月亮岛街道黄狮岭社区公共服务中心、大泽湖街道办事处、丁字湾街道办事处等6个地点设置2024年秋季入学工作现场咨询点,4月1日开始,工作日的09:00—12:00、14:30—17:00时段现场提供入学政策咨询和疑难解答等相关服务,有需求的家长可以就近选择咨询点了解政策和寻求帮助,不便到现场咨询的家长也可以拨打入学咨询专线电话0731—88089699、0731-88063641(入学报名工作期间现场和电话咨询量极大,建议先通过“望城教育”微信公众号等官方网络平台提前了解入学政策等基本信息,再根据实际情况选择现场咨询或电话咨询)。




一起看看
你家孩子在哪个学区范围吧!